Kurumsal Karbon Ayak İzi Hesaplama Türkçe Excel Tablosu

Kurumsal Karbon Ayak İzi Hesaplama Türkçe Excel Tablosu

Kurumsal Karbon Ayak İzi Hesaplama Excel Tablosu

İşletmenizin Karbon Ayak İzini Kolayca Ölçün ve Sürdürülebilir Geleceğe Adım Atın!

Günümüzde işletmelerin çevresel etkilerini ölçmesi ve karbon salınımını azaltmaya yönelik stratejiler geliştirmesi büyük önem taşımaktadır. Karbon Ayak İzi Hesaplama Türkçe Excel Tablosu, şirketlerin enerji tüketimi, yakıt kullanımı ve lojistik faaliyetleri gibi karbon kaynaklarını detaylı analiz ederek emisyonlarını yönetmelerine yardımcı olur.

" Hedef sektörlere özel müşteri datası hizmeti ile Doğru alıcılarla buluşarak müşterilerinize kolayca ulaşmanızı sağlayalım. Şimdi iletişime geçin!


Bu Excel Dosyası ile Neler Yapabilirsiniz?

  •  Kapsam 1, Kapsam 2 ve Kapsam 3 Emisyonlarını Detaylı Hesaplayın

Enerji tüketimi, fosil yakıt kullanımı, lojistik süreçler, tedarik zinciri ve diğer emisyon kaynaklarını detaylandırarak karbon salınımınızı ölçün.

  •  Türkçe Karbon Hesaplama Otomasyonu

Verilerinizi girin ve sistem otomatik olarak karbon eşdeğer emisyonlarını (CO₂e) hesaplasın.

  •  ISO 14064 ve GHG Protocol Uyumluluğu

Uluslararası karbon raporlama standartlarına uygun analiz yaparak işletmenizin sürdürülebilirlik çabalarını güçlendirin.

  •  Kullanıcı Dostu ve Kolay Kullanım

Excel tablosu, sade ve anlaşılır arayüzüyle herkesin rahatlıkla kullanabileceği bir yapı sunar.

  •  Görsel Raporlar ve Detaylı Analizler

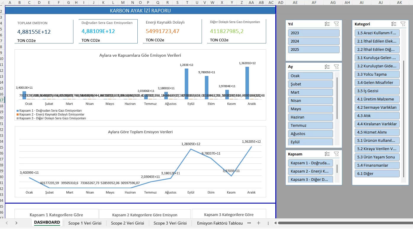
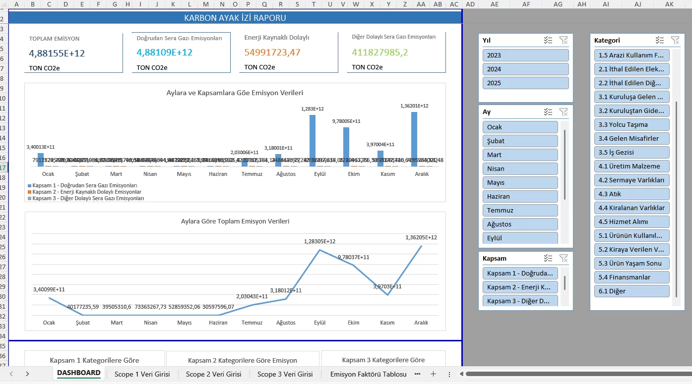
İşletmenizin karbon salınımını grafiklerle görselleştirin, azaltım stratejileri geliştirin.

  •  Sürdürülebilirlik Çözümleri için İlk Adımınızı Atın

Emisyon kaynaklarınızı belirleyerek, çevresel etkinizi en aza indirmek için somut adımlar atın.


Kimler İçin Uygundur?

  • Sanayi ve Üretim Tesisleri – Fabrika ve üretim süreçlerinden kaynaklanan karbon emisyonlarını analiz etmek isteyen firmalar.
  • KOBİ’ler ve Büyük İşletmeler – Yeşil dönüşüm sürecine uyum sağlamak isteyen şirketler.
  • Sürdürülebilirlik Danışmanları – Karbon yönetimi ve çevresel sürdürülebilirlik alanında çalışan profesyoneller.
  • Yeşil Enerjiye Geçiş Yapmak İsteyen İşletmeler – Karbon emisyonlarını yöneterek çevreci bir iş modeli oluşturmak isteyen kuruluşlar.

Excel ile Türkçe Karbon Hesaplama Nasıl Yapılır?

  •  Verileri Ekleyin – İşletmenizin enerji tüketimi, yakıt kullanımı ve diğer karbon emisyon kaynaklarını girin.
  • Otomatik Hesaplamaları İzleyin – Excel tablosu, uluslararası standartlara göre karbon ayak izinizi hesaplasın.
  • Raporları İndirin ve Analiz Edin – İşletmenizin karbon ayak izi raporlarını oluşturun ve sürdürülebilirlik planlarınıza yön verin.

Neden Bu Excel Tablosunu Kullanmalısınız?

  • Hassas ve Güvenilir Hesaplamalar – Verileriniz uluslararası standartlara uygun şekilde analiz edilir.
  • Kolay Kullanım ve Hızlı Sonuçlar – Karmaşık yazılımlara gerek duymadan karbon ayak izinizi hesaplayın.
  •  Maliyet Avantajı – Pahalı yazılımlar yerine, uygun fiyatlı bir çözüm ile karbon emisyon yönetiminizi yapın.
  •  Sürdürülebilirlik Raporlamanızı Güçlendirin – Yatırımcılara, iş ortaklarına ve devlet kurumlarına karbon ayak izi verilerinizi sunun.
  •  Mevzuat Uyumluluğu – Karbon emisyonlarını raporlamak zorunda olan işletmeler için ideal çözüm.

Satın Alma ve Teslimat Bilgileri

  • Dijital Teslimat – Satın alma işlemi tamamlandıktan sonra Excel dosyanız e-posta adresinize anında gönderilecektir.
  • Tek Seferlik Ödeme – Ürünü satın aldıktan sonra ek ücret ödemeden süresiz olarak kullanabilirsiniz.
  • Teknik Destek – Kullanım sırasında takıldığınız noktalarda uzman ekibimiz size yardımcı olacaktır.
  • Sürdürülebilir Geleceğe Katkı Sağlayın!

İşletmenizin karbon ayak izini ölçmek ve sürdürülebilir bir gelecek için hemen adım atmak için hemen satın alın!

  • Türkçe Karbon Hesaplama Excel
  • Excel ile Karbon Ayak İzi Hesaplama
  • Kurumsal Karbon Yönetimi
  • ISO 14064 Uyumlu Karbon Hesaplama
  • GHG Protocol Standartlarına Uygun

Şimdi Satın Alın ve Çevresel Etkinizi Ölçmeye Başlayın!

Yorum Gönder

Bir danışmanla iletişime geçin
openai-domain-verification=dv-N3yag9zmy3wjG2zw5M0xh7OQ

Bu site çerezler kullanmaktadır.